Turn Disconnected Touches into Deal-Closing Journeys
Obstacles we will help you overcome

Lack of end-to-end journey tracking across the funnel?

Disconnected tools and inconsistent pipeline visibility?

SDRs and AEs following up on the same accounts, with no coordination?

Marketing brings leads, but Sales says they aren’t qualified?
Ways we can support you

Unified funnel and attribution dashboard
Track inbound, outbound, retargeting, and content in one view. Follow accounts across stages and attribute revenue to the touches that truly moved them—clarity your leadership can trust.
Unified funnel and attribution dashboard
Track inbound, outbound, retargeting, and content in one view. Follow accounts across stages and attribute revenue to the touches that truly moved them—clarity your leadership can trust.

.png)
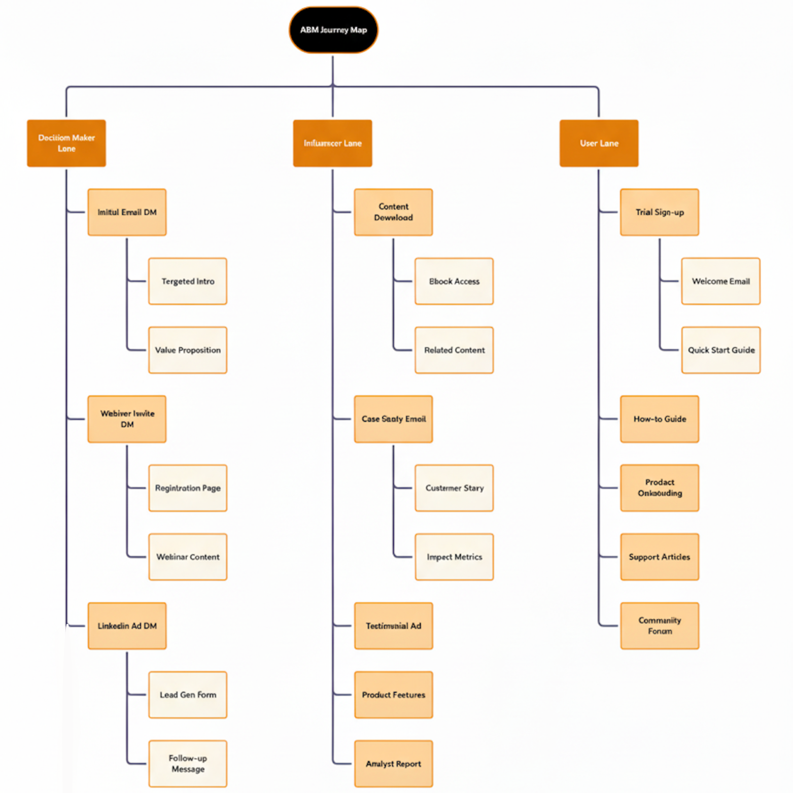
Account-journey blueprints and templates
Ready-to-use ABM maps define messages, channels, and timing per buying-committee role. Teams execute consistently across awareness, evaluation, and expansion—no guesswork, no silos.
Account-journey blueprints and templates
Ready-to-use ABM maps define messages, channels, and timing per buying-committee role. Teams execute consistently across awareness, evaluation, and expansion—no guesswork, no silos.
.png)
.png)
Automation inventory and runbook log
A clear register of workflows, triggers, and tools—what fires, when, and why. Operations remains auditable, compliant, and easy to extend as programs evolve.
Automation inventory and runbook log
A clear register of workflows, triggers, and tools—what fires, when, and why. Operations remains auditable, compliant, and easy to extend as programs evolve.
.png)
Learn what makes Leadle the best solution for you.
Unified GTM architecture
ABM journey design
Always-on orchestration
Deep funnel visibility
Proof that it works
"Working with Leadle on our sales and marketing automation has been a truly valuable experience. The systems and workflows they set up have made a real difference to our daily operations. Everything from CRM to outbound and inbound now runs much more efficiently. The team is able to focus more on strategic tasks rather than manual follow-ups, thanks to the thoughtful automation implemented. Their approach was structured and collaborative, from the initial audit to tool selection, setup, and knowledge transfer. We’re already seeing the impact across teams. Leadle has been a reliable and proactive partner throughout."

Discover how this solution meets your needs.
Everything You Need to Know
Outbound OS focuses only on outbound motion setup. AllBound OS integrates inbound, outbound, retargeting, events, content, and web analytics into one orchestrated revenue system — aligned to the full funnel.
Not at all. AllBound OS is designed to work even with lean GTM teams. We tailor the workflows based on your existing tools and bandwidth.
It usually takes 30–45 days, depending on the number of workflows, integration complexity, and alignment across marketing and sales.
No. We build your orchestration layer on top of your existing systems — whether it’s HubSpot, Salesforce, Zoho, or custom CRMs.
While it’s popular with larger teams, even Series A/B startups use AllBound OS to unify demand gen and boost conversion rates.
Examples include: high-intent lead routing, LinkedIn + retargeting orchestration, content → outbound follow-ups, lead scoring automation, and more.
Yes. We provide complete documentation, dashboards, and async training so your team can operate the system post-setup. Ongoing support is available if needed.
Turn every signal into revenue with a unified GTM system.



